AstraZeneca's Tagrisso (osimertinib) is a prescription drug approved for the treatment of EGFR+ NSCLC to help prevent lung cancer from coming back after surgery.
client
AstraZeneca
Pharma/Healthcare
agency
MRM/McCann Worldgroup
role
Research, Strategy, UX/UI, Design, Testing
Epic Need: Create a cloud-based platform that allows physicians, patients, and caregivers to navigate the decision-making process for lung cancer treatment collaboratively, empowering patients to make informed, personalized decisions with the support of their healthcare provider.
Problem Statement: Patients often struggle to understand which treatment options are best suited to their specific condition, leading to uncertainty in making educated decisions regarding their lung cancer treatment. There is a lack of accessible, personalized guidance and 1:1 interaction between patients and healthcare providers, particularly regarding the complexities of EGFR+ NSCLC treatment options.
Consumer tension: Patients with lung cancer face overwhelming choices and limited personalized advice, making it difficult to feel confident in their treatment path. The lack of individualized information and support from their healthcare providers leaves patients uncertain and disconnected from their care process.
What MVP tries to solve: The MVP seeks to create an integrated digital experience that facilitates meaningful conversations between healthcare providers (HCPs) and patients, offering dynamic, personalized treatment options. It provides a streamlined, efficient way for HCPs to guide patients through a decision-making process, resulting in a customized treatment plan that is easy to understand and revisit.
Questions to ask
How can we ensure the tool is accessible and easy for both HCPs and patients to use during their limited meeting time?
What are the critical questions that must be included to personalize the treatment conversation for each patient?
How can we balance the medical complexity of treatment options with clear, digestible explanations for the patient?
How do we measure the success of shared decision-making in improving patient outcomes?
How can the platform be adapted for future stages or different treatment options?
Content Mapping
Patient Pre-Work: Essential background information, including lifestyle factors, treatment expectations, and key questions to consider before meeting with the physician.
Tool Introduction: Simple walkthrough or training for physicians to familiarize themselves with the platform.
Physician Pre-Selections: Physician enters relevant clinical information (cancer stage, biomarkers) to tailor the conversation to the patient’s unique treatment needs.
Guided Conversation: Structured interaction between HCP and patient, with prompts to ensure all patient concerns and treatment options are addressed.
Treatment Recommendation Output: PDF summary of the conversation and treatment plan, offering patients a concrete reference for future decisions.
Persona: Patient #1
Persona: Patient #2
Persona: Patient #3
Persona: Patient #4
Persona: Patient #5
Persona: HCP #1
Persona: HCP #2
Persona: HCP #3
Persona: HCP #4
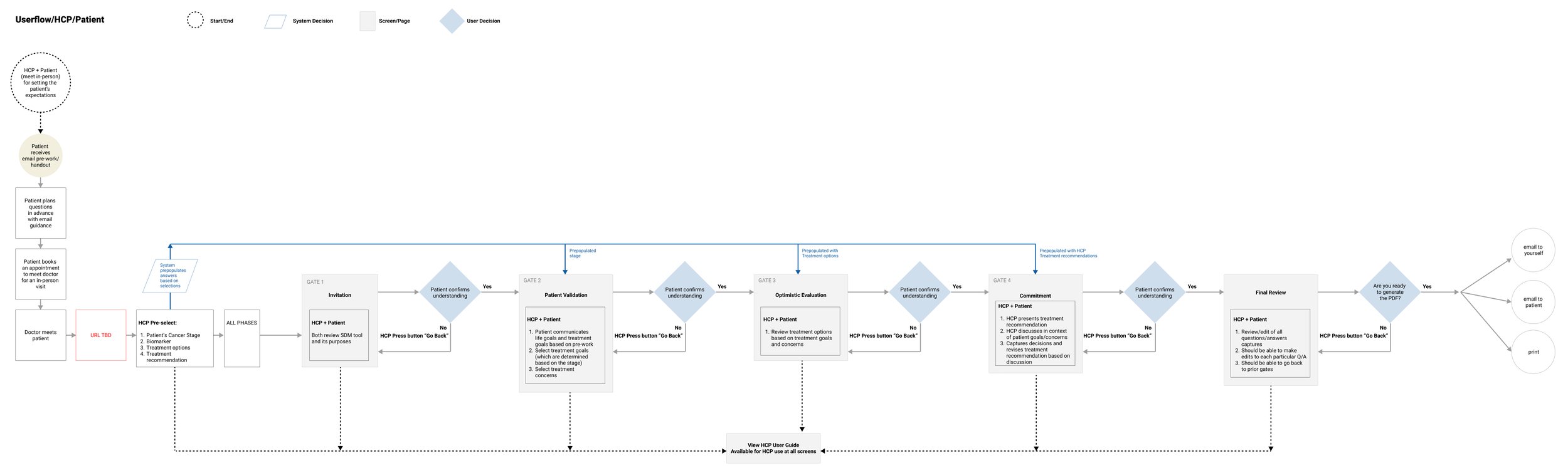
Userflow
Patient pre-work (print or email)
Provides patient with information to consider, including important lifestyle factors and treatment concerns and expectations prior to treatment recommendation appointmentIntroduction to the tool (online)
Allows physicians to familiarize themselves with the toolPhysician pre-selections (online)
Prepares physician for conversation with the patient by entering cancer stage, biomarkers and other information and considering potential treatment recommendationsGuided conversation (online)
Guides the physician through a conversation with the patient and takes into account what’s important to the patient to arrive at a treatment recommendationTreatment recommendation output (print or email)
Provides patient and HCP with a record of the discussion and agreed-upon treatment recommendation
Wireframes and Design Thinking
The design approach focuses on simplicity and clarity, breaking down complex medical data into actionable insights. Wireframes illustrate the user flow from patient preparation through treatment decision output, with particular emphasis on the personalized, step-by-step decision-making process. The design prioritizes accessibility and easy navigation for both patients and HCPs, ensuring a smooth and impactful shared decision-making experience.
Prototype
Based on one user story: The patient at present is at stage 3A cancer and aims to cure cancer and/or prevent the recurrence. The patient would like to know what are the possible treatment options and how the life span could be extended.
Parameters showcased in the clickable prototype:
Stage: IIIA
No distant metastases
Biomarker: EGFR positive
Treatment goals: Aim to cure or prevent a recurrence
Other treatment considerations (not specified)
Treatment options to be considered: chemotherapy, radiation therapy, targeted therapy
Dev Hand-Off
Visual/UI













What I accomplished:
1.
Strategized and Designed User Experience: I led the development of the patient-HCP decision-making platform, focusing on user-centered design that prioritizes personalized, meaningful interactions. This was achieved by mapping out a clear user journey and translating complex medical data into simple, actionable steps for both HCPs and patients.
2.
Data-Driven Design Integration: Collaborated with stakeholders and subject-matter experts to identify critical treatment parameters, ensuring the platform’s design was informed by real-world clinical data. This led to a design that aligned with the latest in medical research and resonated with the patient's needs.
3.
Prototyped and Validated Concepts: Delivered an interactive, clickable prototype that demonstrated the user flow and decision-making process, which was validated through feedback from real-world healthcare professionals. This process refined the platform’s usability and effectiveness in facilitating shared decision-making between HCPs and patients.